28圈体育芯片典型应用之警示灯

来源:28圈体育 时间:2022-05-12

28圈体育芯片典型应用之警示灯

功能描述:

       V1.0常用于摩托(电动车)夜间行驶警示,设计常亮、反复流水、快闪、花样流水等4种常用模式;

       V2.0常用于汽车、摩托(电动车)尾灯制动辅助爆闪,设计启动时尾灯常亮,制动刹车时驱动尾灯以8HZ的频率爆闪,有效保障行车安全。

技术参数:

       V1.0待机功耗0.2uA;锂电池3.7V 供电;工作电流5mA;低于2.4V自动关机。

       V2.0输入电压12V;功率3W。


警示灯电路板V1.0

警示灯电路板V1.0


警示灯电路板V2.0

警示灯电路板V2.0


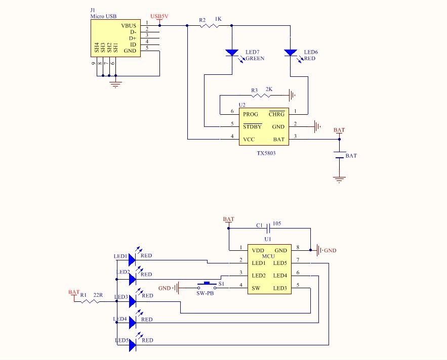
警示灯原理图V2.0

警示灯原理图V2.0