简述:
TX6144是一款连续电感电流导通模式的降压型LED恒流驱动器,用于驱动一个或多个LED灯串。
TX6144工作电压从5.5v到30v, 提供可调的输出电流,最大输出电流可达到800mA。
根据不同的输入电压和外部器件,TX6144可以驱动供高达数十瓦的LED。
TX6144内置功率开关,采用高端电流检测电路,以及兼容PWM和模拟调光的调光脚DIM。
当DIM脚电压低于0.3v 时输出关断,进入待机状态。
TX6144内置过温保护电路,当芯片达到过温保护点进入过温保护模式,输出电流逐渐下降以提高系统可靠性。
TX6144采用专利的电路架构使得在低压差工作时输出电流无过冲,提高LED工作寿命。
TX6144采用专利的恒流电路具有优异的负载调整率和线性调整率。
TX6144采用SOT23-5封装。
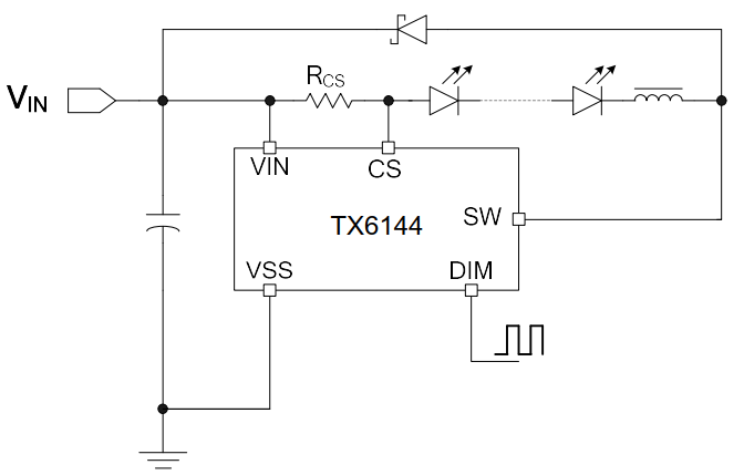
典型应用:

封装:

输入电压 :5V - 30V
输出电压 :< Vi +1V
输出电流 :< 800mA
静态电流 :320uA
开关频率:ADJ
驱动方式:内置MOS
调光:PWM / 线性调光
封装: