简述:
TX6121B是一款高效率、高亮度LED恒流芯片,内置高精度比较器,固定关断时间控制电路,恒流驱动电路等,特别适合大功率、多个高亮度 LED 灯串的恒流驱动。
芯片采用固定关断时间的峰值电流控制方式,其工作频率最高可达1MHz, 可使外部电感和滤波电容体积减小,效率提高。
关断时间最小为 620ns, 并可通过外部电容进行调节,工作频率也可根据用户要求进行调节。
外置 VDD 稳压管。在 EN 端加 PWM 信号,可调节 LED 灯的亮度。
通过调节外置电流检测电阻的阻值来设置输出 LED 灯的电流,从而设置 LED 灯的亮度,流过 LED灯的电流可从几十毫安到 5A 可调。
芯片采用 SOT23-6 封装。
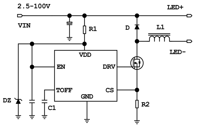
典型应用:

封装:

输入电压 :2.5V - 100V
输出电压 :< Vi + 2vV
输出电流 :5A
静态电流 :250uA
开关频率:固定 1MHz
调光:PWM / 线性调光
驱动方式:外置MOS
整流方式:同步整流
封装:SOT-23-6