简述:
600mA连续输出电流能力
4.5V至60V宽工作输入范围
TX4133集成80V,550mΩ高压侧和80V,350mΩ
低压侧功率MOSFET开关效率高达95%
内部软启动限制开启时的涌入电流
内部补偿以保存外部组件
输入欠压锁定输入过压保护,保护设备免受
高压大电流条件下工作
输出过压保护输出短路保护超温保护
轻载时的脉冲跳跃模式,以改善轻载效率
稳定的低ESR陶瓷输出电容器
固定150k开关频率
最少的外部组件和密集的内部组件保护特性
SOT23-6L封装
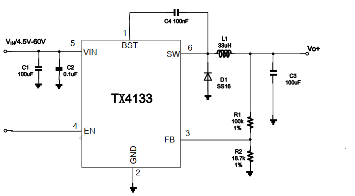
典型应用:


封装:

输入电压 :4.5V - 60V
输出电压 :ADJ
输出电流 :600mA
静态电流 :
开关频率:150K
驱动方式:内置MOS
封装:SOT-23-6